会员登录|免费注册|忘记密码|管理入口 返回主站||保存桌面
曾年收3亿,上线10年的宝可梦“盗版王者”道歉、赔偿1.07亿
2025-03-03IP属地 湖北2
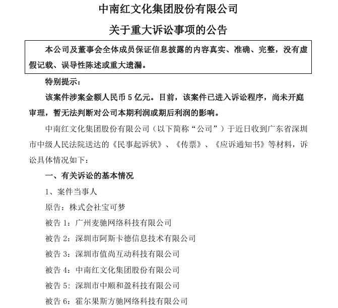
近日,官网发布一则公告:已和广州麦驰网络科技有限公司就《口袋妖怪:复刻》达成调解,后者将因“侵犯著作权”赔偿宝可梦公司1.07亿元。广州麦驰也就此事发布公开致歉声明,表示已全面下架游戏。

图片

图片

《口袋妖怪:复刻》,是由广州麦驰运营一款“宝可梦手游”。在早年山寨游戏横行的年代,这款在2015年便已上线的手游,也可称为资历较老的游戏,其“口袋妖怪复刻吧”便聚集有51万玩家。这据运营公司之一“中南红文化”2016年年报透露:在2016年12月,这款游戏单月流水超过3000万元,上线一年多时间累计流水就已突破3亿元。《口袋妖怪:复刻》堪称“宝可梦系列”的“盗版王者”。

图片


图片

虽然时日已久,贴吧最后信息已凝结于2023年。但时隔近10年,被称为“东半球最强法务部”的宝可梦公司突然反应过来,也并没有放过这款“盗版王者”。

2021年12月,株式会社宝可梦提出法律诉讼,起诉《口袋妖怪:复刻》所涉及的6家运营方及发行商,表示:被控游戏中存在大量侵犯原告权利人游戏著作权的内容。

图片

2024年7月,据《中南红文化集团股份有限公司关于重大诉讼事项的进展公告》,该起诉讼达成一审判决。广东省深圳市中级人民法院判决广州麦驰网络科技有限公司赔偿宝可梦经济损失1.07亿元及维权合理费用人民币13.8万元。霍尔果斯方驰网络科技、深圳市阿斯卡德等公司也将承担连带赔偿责任。同年9月,宝可梦上海在官网发布了这条信息。

图片

2024年12月18日,该案件进行了二审开庭。最终在广东省高级法院的主持下,宝可梦公司与广州麦驰达成调解,并表示目前游戏已全面下架。

值得注意的是,在宝可梦去年9月13日于官网公布在《口袋妖怪:复刻》的胜利后,随后在9月19日,任天堂和宝可梦公司联合对游戏《幻兽帕鲁》开发商Pocket Pair提起专利侵权诉讼,据PocketPair透露,侵权赔偿金额为1000 万日元(折合人民币 47 万元)

图片


该诉讼案结果暂未落定。近日,《幻兽帕鲁》发布了一周年贺图,并公布了更新规划。

图片