会员登录|免费注册|忘记密码|管理入口 返回主站||保存桌面
重回8W!单日暴涨 50%!“优录暂停”传言下,南京老破小被抢疯了!
2025-03-28IP属地 湖北0

在政策的变化无法把握的情况下,学区房就成保底牌,这也直接导致了南京近期部分学区房疯涨


图片


政策疑云下,一些原先价格跳水的学区房房价又开始回涨了!


● 宁海路力小+29中顶级双学区匡庐花园最近成交一套81平的三房,单价飙到8.1万/㎡。


图片


拉萨路小学和二十九中加持下的峨嵋岭19号,小区近来成交价一路攀升,仅一天,均价格从4字头飙升至6字头


图片
图片


● 鼓楼树人双学区新河一村,同日成交,价格也从5W/㎡飙升至6.6W/㎡。


图片
图片


● 鼓楼老小区百合果园,背靠树人双学区,近期业主信心开始倍增,单价一日从4字头涨至5.2W/㎡。


图片


● 琅小+29中双学区加持下的天目路小区2月中旬还是4.9W/㎡的均价,2月底直接飙升至6.1W/㎡,虽然和过去10万/㎡相去甚远,但反弹态势明显。


图片

图片


● 力学小学+29中汉口西路小区,价格也有明显的回涨,同样的80平不到的小户型,均价从3.4W/㎡直接涨至4.8W/㎡。


图片

图片


从2025年一季度开始,各区头部学校的大部分小区房价开始呈现小幅度上涨或止跌回稳的态势。有中介坦言:“现在成交的降价房源,多是面积大、总价高的‘老破大’,而小户型学区房反而成了抢手货。”


图片
图片


面对可能出现的政策变动,家长群体也出现分化。


花高价买学区房的家庭支持政策,认为“还是卷学区比较稳”,“虽然房子又旧又小,但至少能保证孩子上名初中。”


图片


原本计划通过优录冲刺名校的家长则觉得,“现在只能去摇号,中签率比彩票还低。”买老破小的钱还鸡什么娃”,此外,民办也需要生存。

图片

图片



图片   

 老破小学区房辉煌难再


过去几年,名校通过“优录”优先录取名小学生,导致普通小学学生升学机会不均。


然而,当优录通道关闭,看似通往公平的道路,却让所有人陷入更深的焦虑:公办校被迫承接更多生源差异,民办校在生存线上挣扎,家长在学区房赌局中加倍下注,从而加剧了教育成本压力。


然而,事实上,随着教育均衡化、时代的变更,曾经老牌名校的“底蕴”也在不断流失。


南京名小芳草园为例,这个学区总共有约 3600 户住宅,其中大部分是二十多年前房改房政策下分配的职工住房。2019 年该校毕业生达到了 530 人的历史峰值,但在十年前学区房概念还没火的时候,真正符合 "学户一致" 条件的生源其实不到 30%。


图片


当时主要生源来自两类:一类是特定单位的政策保障名额,另一类是社会资源型家庭。


随着高等教育普及化,家长群体学历层次逐渐拉平,同时政策保障名额也在逐步减少。现在芳草园小学一年级新生规模缩减到约 300 人,其中学区内生源占比超过 60%,校际间的生源差距正在缩小。


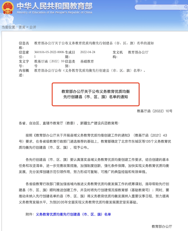
此外,近年来,南京一直在深化教育均衡,在2014年,南京就在全省率先全市域创成“全国义务教育发展基本均衡县(市、区)”,建邺区,更是入选全国义务教育优质均衡先行创建县(市、区、旗)名单


图片


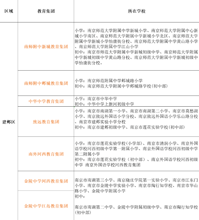
学校划归各大名校教育集团,南外、南师附中、金中是“领队”;九年一贯制学校很多,比如金中河西、河西南外;区域内中产家庭聚集,生源普遍优质......所以比起鼓楼、秦淮等主城区学校,建邺的学校高分/低分生相对较少,中等生则比较多,是当之无愧的“普娃舒适区”
图片


更为难得的是,建邺区正在疯狂赶超老城教育


● 2023 年中高考数据显示,全区中考均分连续 18 年超市均分,稳居全市第一方阵;高考本科达线率较 2015 年提升 22 个百分点,其中南师附中新城教育集团本科达线率突破 95%。


● 2023 年教育现代化监测数据显示,建邺区校际差异系数小学 0.23、初中 0.25,均优于全省 0.35 的控制标准。通过 "名校办分校"" 学区制管理 " 等举措,全区薄弱学校改造完成率 100%,随迁子女公办学校就读率保持 100%。


图片