会员登录|免费注册|忘记密码|管理入口 返回主站||保存桌面
新茶饮再掀港股递表潮!带头大哥古茗控股:市场饱和,增长失速,肆意扩张的日子一去不返
2025-03-03IP属地 湖北7
参照和,都在上市后发生业绩变脸。



图片
图片
作者 | 萧瑟
编辑 | 小白

回望2023年,随着疫情阴霾逐渐散去,线下消费亦开始从寒冬中复苏。
各类线下消费业态中,曾经的千亿黄金赛道新式茶饮是很有代表性的一类。据中国连锁经营协会统计,2023年全国新式茶饮市场规模增长至1,498亿,同比增速超过了40%。
有了业绩撑腰,各大品牌纷纷将蓄谋已久的上市计划摆上台面,2024年初就有蜜雪冰城、古茗、茶百道、沪上阿姨相继向港交所递表。

图片

(来源:Choice终端,制图:市值风云APP)
但最终四家公司中有三家铩羽而归,仅茶百道(2555.HK)一家顺利过关,显然市场并没有买账。
沉寂了半年过后,新式茶饮IPO方才再起波澜。
风云君注意到在12月中旬起,古茗、沪上阿姨、蜜雪冰城先后更新了招股书,再度开启上市进程。
古茗作为本轮密集递表的领头人,计划发行4.41亿普通股,约占当前普通股总数的23.4%,由、两家境外投行联合保荐,今天我们就一起围观下。

图片

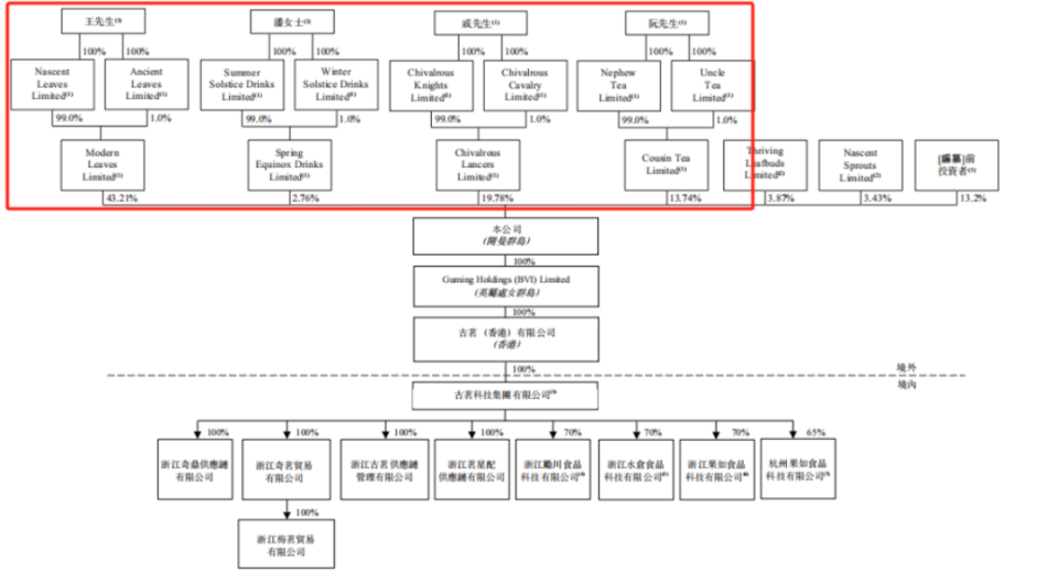
古茗成立于 2010 年 4 月,总部位于浙江温岭市大溪镇,创始人王云安及另外三位一致行动人合计持有79.5%的股份,股权结构相当集中。

图片

(来源:古茗控股招股书)
在招股书中,古茗称,无论是按照GMV还是门店数量,截至2023年末自己都已是中国最大的大众现制茶饮店品牌。
这个title听着相当响亮,不过这里的“大众”只是灼识咨询对现制茶饮的等级划分,特指产品价格位于10至20元区间,是市场空间最广,同时也是竞争最为激烈的价格带。
相对应地,10元以下被称为“平价”,例如蜜雪冰城;20元以上被称为“高价”,例如奈雪的茶(2150.HK)

图片

(来源:古茗控股招股书)
若放在全价位之下,古茗的GMV和店铺数量均能排在全国第二。
虽说也是不错的成绩,但9.1%的市场份额并没有领先第三名茶百道(8.0%)太多,而与行业标杆蜜雪冰城(20.2%)间的差距就很大了。

图片

(来源:古茗控股招股书)
古茗的商业模式则采用了标准化加盟模式。自己作为品牌方负责门店选址、装修、培训,加盟商们则按照品牌标准经营,并承担房租、人工、水电等成本。
2024年三季度末,古茗拥有加盟店9771家,而直营店仅有7家,且超过97%的收入都来自加盟店。
进一步细分后,古茗接近8成收入都来自向加盟商销售水果、果汁、茶叶、乳制品、包装材料等商品。
此外有约17%来自加盟商经营过程中支付的各项支持服务费,也就是业内常讲的加盟费。
这部分具体包含9.88万的初始加盟费(由品牌授权费、营销咨询费、支持服务费、培训服务费构成),每店每月500元的固定持续支持服务费,以及总采购金额15%-20%的浮动金额。