会员登录|免费注册|忘记密码|管理入口 返回主站||保存桌面
DeepSeek看病爆火!精准诊断VS致命误诊,上万人正在“冒这个险”
2025-03-06IP属地 湖北3


在DeepSeek上输入“喉咙痛、打喷嚏、鼻塞”的症状,要求对症开一些药,1分钟后,DeepSeek推荐了“缓解喉咙疼痛”、“缓解鼻塞”、“控制鼻部过敏”的药物,还贴心地给出了治疗建议

不仅能看西医,DeepSeek还能化身“老中医”,针对“头痛、口干、乏力”等症状,迅速判断为“阴虚内热”或“气阴两虚”,马上生成了含药材、剂量甚至煎服方法的完整中医处方


图片

◎ DeepSeek开出的药方。


社交平台上,这类用DeepSeek看病的帖子如雨后春笋般出现,网友们纷纷惊叹AI工具的神奇,求诊问药之余,还物尽其用,挖掘了不少新功能


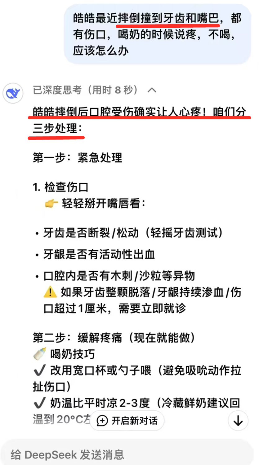
有的人把DeepSeek训练为自己的私人儿科医生,关于宝宝的问题随时问,比如“摔倒了怎么办?”“怎么处理伤口?”等,DeepSeek十分体贴懂事,先心疼一下宝宝,然后马上给出了紧急处理的意见。



图片
图片
◎ 图片来源:小红书@Hoho妈。


有的人用DeepSeek来看检查报告,让它对指标数据进行解读


网友@Richbaby的宝宝刚刚做完肾功能检查,他让DeepSeek分析宝宝的肾功能报告单,发现它的分析过程和原理,比医生讲的还要详细,而且通俗易懂。



图片
图片
◎ 图片来源小红书@Richbaby。


网友@可妮橙10年前出过车祸造成右脚脚踝创伤性损伤,近期旧患开始痛,到运动康复科拍了片子后,上传给DeepSeek分析,她惊喜发现,DeepSeek给出的建议,和医生的差不多,而且还给出了需要关注的问题,以及下一步应该怎么做


图片
◎ 图片来源:小红书@可妮橙

还有的人用DeepSeek来为自己进行健康体检,先让DeepSeek提问自己,比如病史、生活方式、心理健康等,然后回答,DeepSeek再根据回答来评估,博主感叹“第一次这样完整了解自己的健康状况”。


图片
图片
◎ 图片来源:小红书@上饼啦


当深夜失眠、莫名焦虑、压力山大时,有不少emo的年轻人会选择向DeepSeek求助,进行深夜倾诉,往往被它的“暖心回复”而感动到“泪目”。

图片

◎ 图片来源:小红书@火火

受访的95后刘玲说,生活里不喜欢去见咨询师,自己最近的心理问题都是DeepSeek治愈的,“它的深度思考有一种细微的懂你在说什么的感觉,第一次从AI身上感受到礼貌和温度。”

00后小雯也有同感,它能24小时随叫随到,共情我的痛苦,再分析可能的诱因,最后给出具体建议,就像一个能倾诉的‘树洞’,很疗愈”小雯经常失眠,但是因请假难、病耻感不想去医院就医,是DeepSeek陪伴她度过一个个无眠之夜。

在“看病难、看病贵”的今天, DeepSeek的出现,好像确实可以让人们看病变得更加方便,或许在家看病从此不再是一个梦想。但是,患者使用DeepSeek问诊,真的靠谱吗?





DeepSeek没那么完美,它会说谎

很多把DeepSeek作为健康搜索引擎的人,已经开始感觉到不对劲了。


有网友分享,在DeepSeek的界面上输入“肺性脑病”,结果出来的却是关于“肝性脑病”的介绍,让他“差点自我怀疑”。39深呼吸也对此进行了亲测,发现确实是出现了错误的答案。


图片

◎ 输入“肺性脑病”,DeepSeek回答的是“肝性脑病”。


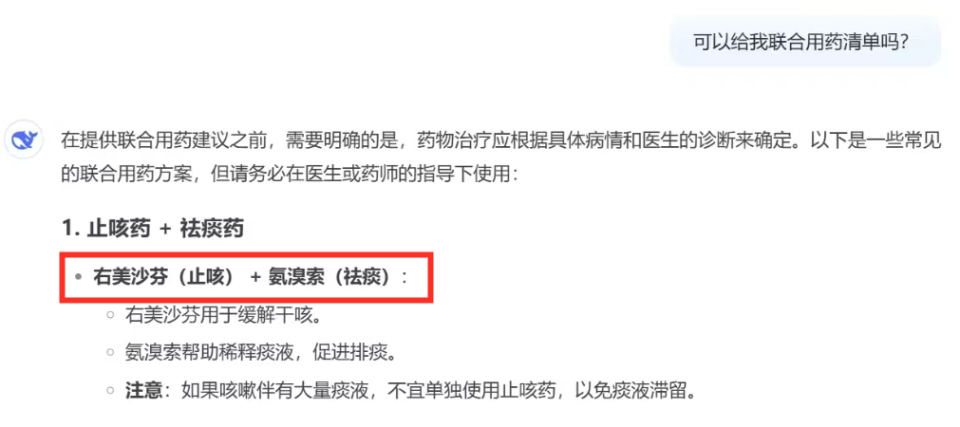
DeepSeek可以看诊开药,但是开的药不一定靠谱。网友@斯多葛在社交平台发帖称,他一周前感冒,如今虽然其他症状消失了,但是咳嗽加重,一阵接一阵甚至停不下来,有时咳得胸口痛,他向DeepSeek发问“要如何用药?”,DeepSeek给出了一份联合用药的清单


图片

◎ 图片来源:小红书@斯多葛


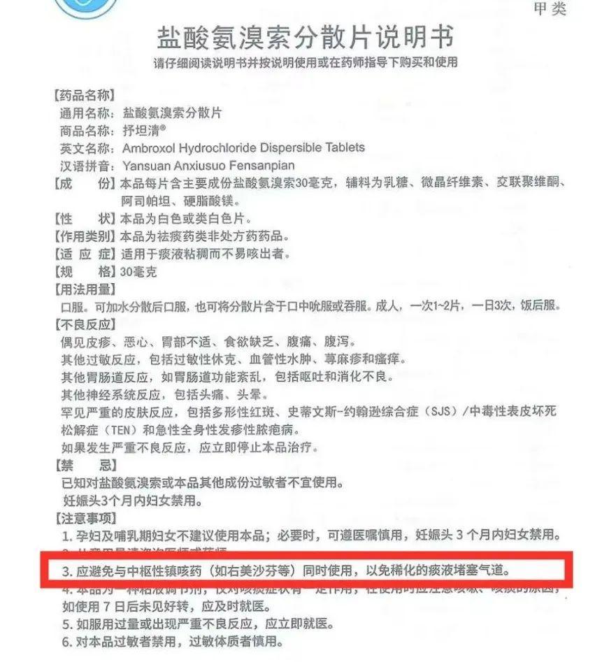
清单中第一个用药建议是“右美沙芬+氨涅索”,右美沙芬用于缓解干咳,氨涅索用于稀释痰液,促进排痰。但网友拿着这份清单给医生看,医生却指出“氨溴索和右美沙芬是不能一起用的,避免引起不良反应”。


网友困惑了:到底谁说的才是对的?


39深呼吸查阅相关资料发现,右美沙芬是一种具有镇咳作用的右旋性吗啡衍生物,通过抑制延脑的咳嗽中枢,发挥强力的止咳作用,但它的镇咳作用可能抑制咳嗽反射,导致痰液无法被有效咳出,从而在气道中积聚,增加气道阻塞的风险。2021年12月,右美沙芬由非处方药被调整为处方药


在一些化痰药如羧甲司坦、氨溴索、乙酰半胱氨酸等药品的说明书中,明确指出:“应避免与中枢性镇咳药(如右美沙芬等)同时使用,以免稀化的痰液堵塞气道。”


图片

◎ 盐酸氨溴索分散片的使用说明书。/图:电商平台产品介绍页


也就是说,DeepSeek给出的这份用药建议是不合理的,它只能读取药物字面上的功效,而忽略了两种药物相互作用而引发的不良反应


除了错误的引导,还有大量网友发现,DeepSeek有时会凭空捏造事实提供假资料、假文献、假作者等信息。


39深呼吸在查阅关于“互联网医疗”的相关文献时,DeepSeek给出的结果中有一份《2024互联网医疗报告》,但翻遍全网后,发现这份报告根本不存在。


由此可见,当前的DeepSeeK固然可以“无所不知、无所不答”,但在真实性”和“可靠性”方面还存在很多局限


AI依赖的是海量数据和复杂算法,联网上的内容,不论真假,都可以变成AI工具的引用素材,它们能够生成符合语法和逻辑的内容,看上去专业性很强,但在本质上只负责根据已有的内容来推理,编造它认为是真实存在的甚至看起来合理或可信的信息也就是“一本正经地胡说八道”,不对信息本身负责,这种现象被称为“AI幻觉”


所以,在“AI幻觉”破解之前,DeepSeek给出的建议,比如疾病诊断、用药建议等,都只能作为参考,不能替代专业医生的判断。





DeepSeek问诊的双刃剑

不止“AI幻觉”,随着越来越多的患者尝试使用AI工具来问诊,一些更大的隐患也逐渐浮出水面。


在网络上,有不少人在感叹“DeepSeek的出现,帮自己省下了一笔笔的挂号费”。


图片


90后安安是AI问诊的重度使用者,当身体感觉不舒服,就会打开手机问DeepSeeK,她说:“主要是图它方便,不用大老远跑去医院排队,省钱省时间,也不用担心熟人碰见尴尬。反正医生说的和软件说的,都是大同小异。”


45岁的YY爸爸患有高尿酸,以前每次去医院看病都要提前蹲守抢专家号,排队4小时,看病1分钟,花费上千元。现在他改用AI问诊在家自测完尿酸后,在DeepSeeK上输入:“体检显示血尿酸683μmol/L(空腹),有痛风症状,最近常喝啤酒吃海鲜。需要非药物干预方案,包含饮食禁忌清单、推荐运动类型及日常监测频率。"然后根据DeepSeeK给出的方案来自我调整,把医生叮嘱他吃的药也搁置了。


因为AI的便捷性,让很多为了节省挂号费和时间成本的患者,选择了高风险的自我诊疗,甚至可能延误重症的黄金救治期


还有一部分患者“不信医生信AI”。他们拿着DeepSeek去看医生:“DeepSeek告诉我是这个诊断,我要用什么药,医生你直接给我开药吧。”


甚至有一些患者对医生的诊断方案产生质疑和不满,DeepSeek给出的检查少,会说医生过度检查;DeepSeek给的检查多,会说医生漏诊误诊


近年来,医患矛盾频发,部分医疗机构出现过度医疗、胡乱医疗等乱象,让很多患者心生疑虑,他们渴望有更多途径可以进行验证,以确保医生对自己的诊疗是安全有效的而AI医疗的出现,恰好提供了一个看似客观、中立的答案。


但是,很多人忽略了AI诊断的结果也会有偏差而医生的经验、判断力和对患者情感的关注,是AI难以替代的。






用AI看诊开药,出了事找谁?

用户自行用AI看诊,如果误诊,该找谁追责?目前,还没相关的法律法规明确界定责任主体。

39深呼吸注意到,在DeepSeek官方网站上展示的《用户协议》中明确指出:咨询医疗、法律、金融及其他专业问题时,请注意本服务不构成任何建议或承诺,不代表任何专业领域的意见。


图片
DeepSeek官方网站上展示的《用户协议》。/图:官网截图


河南泽槿律师事务所主任付建接受媒体采访表示,如果是个人使用DeepSeek“看病”,一旦出现“误诊”等情况,DeepSeek一方是无需担责的,“DeepSeek已明确告知给出的处方仅供参考,不能作为直接的诊疗方案,并且DeepSeek只是一个人工智能软件,只能作为一种医疗建议,处方在没有经过专业医生的认可下的不能作为专业的诊断方法。”


律师进一步指出,如果是医生将Deepseek等给出的处方直接给患者使用那说明医生是认可这种治疗方法的,若发生医疗事故,需要医生承担相应责任。


近日,湖南省医疗保障局发布《关于进一步加强基本医疗保障定点零售药店管理的通知》,其中明确规定互联网医院严禁使用人工智能等自动生成处方。


国家卫健委、国家中医药局2022年发布的《互联网诊疗监管细则(试行)》中,也有对人工智能的使用进行了限制,其中包括“医师接诊前需进行实名认证,确保由本人提供诊疗服务。其他人员、人工智能软件等不得冒用、替代医师本人提供诊疗服务”,此外“处方应由接诊医师本人开具,严禁使用人工智能等自动生成处方”。


中国AI医疗法规还在一步步完善中,但从目前的已有的法规中可以窥见,DeepSeek等人工智能技术只能是一种辅助手段,而不能替代医生。


图片

◎ 图:全景视觉


人类医生不仅有着专业的知识和丰富的经验,在诊疗时还能兼顾不同患者的个体差异,这些都是目前AI无法做到的。


湖南省人民医院产科副主任医师缪芳强调,AI在辅助医生和患者进行病症分析方面有一定帮助,但一旦涉及具体医疗决策,AI便显得力不从心。


39深呼吸建议,AI可用,但不能尽信。在确保AI问诊安全、可靠之前,不要拿生命去试,当身体出现不适,最明智的选择仍然是前往正规医院,接受专业医生的诊断和治疗。

(应受访者要求,文中姓名除专家外均为化名)



作者|伍茜
排版|深深
封面&首图|锐景视觉


图片