代建半年报 | 政府代建制政策持续落地,企业推进战略合作绑定委托方

   日期:2025-07-28     作者:caijiyuan       评论:0    移动:http://www.lekcy.cn/mobile/news/2845.html
核心提示:本期关注2025年二季度,各省市继续推进政府投资项目代建制改革,陆续出台或修订相关管理办法,进一步规范代建行为,以此来提高项

本期关注


2025年二季度,各省市继续推进政府投资项目代建制改革,陆续出台或修订相关管理办法,进一步规范代建行为,以此来提高项目建设管理专业化水平和投资效益。根据CRIC不完全统计,2025年上半年,出台政策省市达到14个。

根据CRIC监测的重点30城数据显示,2025年上半年城投及平台公司参与拿地的建面超过2200万平方米,较2024年上半年微增4%,占比为45%,较2024年上半年、2024年全年分别下降5个pcts和19个pcts。分季度来看,二季度城投及平台公司拿地占比为41%,较一季度下降8.7个pcts,较2024年一季度下降14.4个pcts。

2025年上半年,多家代建企业通过战略签约方式深化业务布局,合作内容总体呈现出多元化。上半年有7家代建企业与不同的委托方就不同业务类型进行了合作。合作项目遍布淄博、北京、绍兴、佛山、重庆、武汉等地,显示出企业全国化布局趋势。签约方向上,政企合作成为主流,跨界融合(科技+建筑、文旅+体育)加速,智慧化、生态化成为核心方向。

2025年上半年代建中标项目260个,同比2023年上半年和2024年上半年分别增加29%和8%,增速有所放缓。按委托方来看,国资招标项目占82%,占比较一季度下降10个百分点,相应地,私企、合资企业以及农村股份制团体招标项目有所增加。



01
行业政策

政府代建制改革持续推进

管理手段不断创新和完善


2025年二季度,各省市继续推进政府投资项目代建制改革,陆续出台或修订相关管理办法,进一步规范代建行为,以此提高项目建设管理专业化水平和投资效益。根据CRIC不完全统计,二季度共计6个省市政府围绕政府代建制度出台政策,略低于一季度。2025年上半年,出台政策省市达到14个,较去年同期增加一个城市。由此可见,随着代建市场愈发成熟,各地方政府正在积极鼓励实行项目代建制。

通过对2025年上半年各省市出台的政府投资项目代建管理办法进行梳理和分析,可以发现各地区在代建制管理方面存在一些共性特点。

从代建制的定义来看,各地区基本遵循了"代建单位负责项目组织实施,控制项目投资、质量、工期,项目建成后移交给使用单位"这一核心理念。例如,内蒙古自治区的管理办法则将代建制定义为"自治区人民政府设立的代建项目管理机构(以下简称代建机构)对本级政府投资非经营性项目实施集中建设管理,组织工程或与之相关的货物、服务等采购工作,严格控制项目投资、质量、安全和工期,项目竣工验收合格后移交给使用单位的制度";

在代建范围的设定上,各地区根据自身实际情况,制定了不同的标准和条件。如湖南省规定,财政性资金占项目总投资50%以上且总投资3000万元以上的非经营性政府投资项目,应当实行代建制。洛阳市则规定,总投资在2000万元及以上的市级政府投资项目必须代建。部分三四线城市门槛较低,南雄建安费800万元即强制代建。总体来看,经济发达地区和政府投资规模较大的地区,代建范围的设定标准也相对较高。

在代建单位的资质要求方面,湖南省的管理办法要求代建单位应当具具有独立法人资格、具有工程咨询甲级、工程设计甲级、工程监理甲级、施工总承包壹级、房地产开发壹级中的一项或者多项资质(资信)、具有与代建管理相适应的组织机构和项目负责人。

除此之外,我们发现在各省市在代建制管理的规范与实践中呈现出了新的特点和趋势,反映了代建制管理的持续创新与完善。

第一,精细化管理。例如洛阳市则规定,总投资在2000万元及以上的市级政府投资项目必须代建,包括机关办公楼、学校、医院、文体场馆等。特殊情况下,2000万元以下项目经市政府批准也可申请代建。这种分级管理模式既能集中资源管好大项目,又为小型项目保留了灵活性;

第二,强化绿色建造与技术升级。典型如内蒙古自治区政府投资项目明确提出,提倡代建项目采用先进技术、先进设备、先进工艺、新型建筑材料、智能建造和现代管理方式,全面落实绿色建筑和绿色建材相关要求,以提高设计、建造及运维管理的科学化水平,实现节约工程投资、合理缩短工期、管理精细化的目标,推进建筑信息化、工业化、绿色化发展;

第三,完善创新激励与惩罚机制。在监督考核机制的完善和责任追究制度的建立方面,各地区也在不断探索。例如,河源市源城区发布的《政府投资项目集中代建管理办法》代建合同实行以概算批复为目标总价的激励制度。奖励金总额原则上不超过代建管理费的10%,纳入项目总概算。部分城市在规范中明确了项目实施过程中回避、考核及廉洁制度,规定了扣减代建管理费情形以及代建单位和使用单位责任条款。这些监督考核机制的完善和责任追究制度的建立,有利于规范代建行为,提高项目管理水平,确保政府投资项目的顺利实施。 

表:2025上半年出台的代建相关政策


02
城投拿地

上半年占比45%

较去年同期降5个百分点


根据CRIC监测的重点30城数据显示,2025年上半年城投及平台公司参与拿地的建面超过2200万平方米,较2024年上半年微增4%,占比为45%,较2024年上半年、2024年全年分别下降5个百分点和19个百分点。

城投拿地“总量微增、占比下降”也从侧面反映出30个核心城市土地市场率先止跌回稳,土地成交总量上升同时,市场参与主体愈发多元化,城投托底的比例在降低。这一点从二季度部分民企开始拿地也可见一斑。

从历年走势来看,城投拿地比例波动上行后快速回落。2022年-2024年城投拿地占比基本维持50%以上,其中2022年、2024年城投托底的比例均高达60%。对于代建市场而言,虽然城投拿地占比下降,但较央企、民企拿地而言依旧占据半壁江山。在增量保持稳定的情况下,未来潜在代建需求仍充足。

分季度来看,2025年二季度城投及平台公司拿地占比为41%,较一季度下降8.7个百分点,较2024年同期下降14.4个百分点。实际上,2025年上半年城投拿地与2023年上半年走势相似,一二季度呈现下降趋势,主要原因是核心城市供地多以优质地块为主,企业拿地的积极性较高。

图片


表:2025季度典型城市城投平台拿地明细(万平方米亿元



03
企业洞察

通过战略合作深度绑定委托方

加快资源整合、强化跨界融合


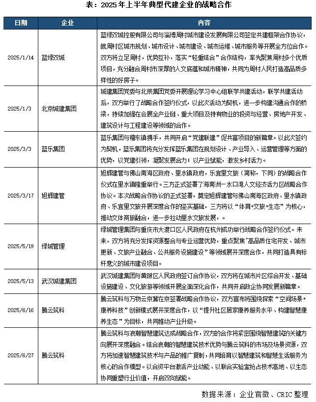
2025年上半年,多家代建企业通过战略签约方式深化业务布局,总体呈现出多元化的合作格局。实际上,自2024年开始,“合纵连横”就成为企业发展战略中的重要一环,尤其是在代建行业由“蓝海”转向“红海”、竞争加剧之下,企业持续通过资源整合、签署战略合作协议等方式提前锁定潜在委托方,在降低成本的同时提升竞争力。

根据CRIC不完全统计,上半年有7家代建企业与不同的委托方就多种业务类型进行了合作。合作项目遍布淄博、北京、绍兴、佛山、重庆、武汉等地,显示企业全国化布局趋势。发展大势上,政企合作成为主流,跨界融合(科技+建筑、文旅+体育)加速,智慧化、生态化成为核心方向。

从合作主体来看,主要分为三类:

第一,通过政企合作持续积累行业资源,多聚焦在头部代建企业中。内容多是聚焦城市功能提升,覆盖规划、基建、产业升级、公共服务等领域,以“政府资源+企业专业能力”推动区域发展。诸如2025年一季度,旭辉建管与佛山南海区政府、里水镇政府,乐宜里文旅(简称,下同)达成三方战略,并签署了海南洲—水口湾人文经济活力区战略合作协议。未来将以“体育+文旅+生态”为核心,推动文体商旅融合。2025年5月绿城管理集团与重庆市大渡口区人民政府在杭州成功举行战略合作签约仪式,强调了双方将充分发挥资源整合与专业运营优势,重点聚焦高品质住宅开发、城市更新、文旅产业融合、公共服务设施建设等领域展开深度合作,共同打造具有标杆意义的城市建设项目。

我们认为,代建企业与政府进行战略合作,一方面可借助政府资源,优先获取这些项目机会,从而扩大业务规模,提高市场占有率;另一方面代建企业参与政府项目建设,能够展示其专业能力和管理水平。此外,政企合作模式下会有一定的扶持政策,如简化审批流程、税收优惠等,均有助于降低项目开发成本,提高项目运作效率。

第二,国企资源整合,实现优势互补、利益最大化。主要围绕产业导入与运营管理激活地方资源(如文化、生态),助力共同富裕与乡村活力提升。其中既有民营企业与当地的城投、镇直属企业的合作,也有国企与国企之间的资源整合与优势互补。2025年1月,蓝绿双城与淄博周村城建围绕城市全周期开发展开合作,就周村区城市规划、城市设计、城市建设、城市运维、城市服务等开展全方位合作,聚焦高品质住宅与城市更新;同月,北京城建集团与北辰集团则通过党建联学共建,在构建沟通合作的桥梁,持续加强在会展全产业链、重大项目及持有物业的投资与经营、房地产开发、建筑设计与工程建设等领域的合作。

与地方国企之间的深度绑定和资源整合可以强化企业市场竞争力、拓展业务版图。国企通常在城市更新、保障性住房、基建工程等领域具备较强的政府合作基础和项目获取能力,部分地方政府倾向于优先选择本地国企或有国资背景的企业承接项目。

第三,民企跨界联盟,以科技赋能代建。如腾云筑科在6月份和万物云、浪潮智慧建筑达成战略合作,分别在“空间场景+康养科技”创新模式与智慧建筑的关键方向开展深度融合,通过科技企业赋能代建(AIoT/康养科技),以技术互补为核心(场景资源+科技能力),探索智慧社区、康养服务、建筑数字化等新业态。

值得一提的是,从多家代建企业合作的业务范围来看,呈现出多元化的趋势。涵盖了城市更新、文旅融合、乡村振兴、产业链整合以及智慧化建设。如绿城管理、武汉城建集团与当地政府的合作聚焦提升城市功能、打造标杆项目,在城市更新领域深度布局。而旭辉建管与海南洲—水口湾人文经济活力区战略合作协议,主打文旅结合,通过激活人文经济、拉动区域产业。

综合而言,通过战略合作的方式,代建企业可以深度绑定委托方,且大部分合作高度契合“好房子”建设、城市更新、乡村振兴等国家政策导向,能够帮助企业获取政府支持与项目机会。此外,政企合作中带动区域发展同时,也让企业竞争力实现重构和提升,未来代建赛道中,资源整合能力是关键所在,企业需要兼具规划、产业导入、科技应用等综合能力。

未来,我们认为企业与政府、地方国企、民营企业的合作将会持续加强。随着战略合作深化进行,代建企业将进一步向“城市服务商”转型,参与城市全周期运维。而跨界生态的扩张,也会让代建企业技、文旅、康养企业协同,形成多产业联动生态。

图片


04
重点项目

龙湖龙智造成都西璟台提前交付

远洋建管广州南香雅居热销

4月18-20日,龙湖龙智造首次携手国有企业以"共益债+代建及代销支持"模式参与的破产重整的成都西璟台项目集中交付,较预计时间提前40天。集中交付期间,共638户到访业主完成收房,到访交付率达95.94%。

西璟台项目位于成都郫都区,原项目已报规报建、主体基本成型,重启前已停工8年,涉及852家未收回债权的债权人、857套未交付房产(含车位),牵动1700余户(次)企业及家庭的切身利益,属情况复杂、重启压力较大的纾困项目。

龙湖龙智造依托自身“研策、设计、建管、精工、千丁数科”五大业务能力聚合的优势,首次参与纾困项目就通过极强的专业能力,在产品改造、成本管控、工期控制、营销推广等各环节发力,使西璟台项目从纾困项目转变为郫都区销冠项目。

产品改造——龙湖龙智造通过对原施工图纸的排查,梳理出190处可优化空间,为“守好产品底线”,龙湖龙智造对项目进行了外立面局部升级、重构景观动线、提升户内空间品质等方面的提升,最终项目产品质感超业主预期。

成本管控——成本控制是纾困项目中最重要的环节之一,龙湖龙智造通过刚性管控和柔性调配的双轨策略,实现了显著的成本优化。

工期控制——得益于龙湖龙智造完备的供应商生态圈和强大的项目管理团队,项目在品质保障的同时缩短了工期,取得施工许可证后4个月西璟台项目就全新亮相,443天后项目正式交付,并实现了“交房即交证”。

营销推广——龙湖龙智造对西璟台广告包装的视觉识别系统、案名、销售现场的形象均进行了焕新,运用实景美图、视频、实景直播等方式对项目进行传播,同时,项目的营销节点与工程进度高度绑定,样板间开放、示范区二次开放、现房销售等节点维持市场热度。截止至2025年5月6日,西璟台总到访8426组,月均到访近1000组,项目累计销售金额约5.04亿元,住宅去化率超90%。

图:龙湖龙智造代建西璟台实景图

图片

数据来源:龙湖龙智造官方公众号

2、远洋建管七大优势赋能增城项目,南香雅居开盘即实现热销(略)


05
招投标

上半年中标项目260个

较去年同期增长8%

2025年上半年代建中标项目260个,同比2023年上半年和2024年同期分别增加29%和8%,增速有所放缓;但仅从二季度来看,二季度代建中标项目147个,同、环比增幅分别为20%和30%,单季度数据表现有一定的修复,其中涉及学校相关的代建项目较多,也是未来代建企业可以深度挖掘的方向之一。

图片
 
特别提示:本信息由相关用户自行提供,真实性未证实,仅供参考。请谨慎采用,风险自负。

举报收藏 0打赏 0评论 0
 
更多>同类最新资讯
0相关评论

相关文章
最新文章
推荐文章
推荐图文
最新资讯
点击排行
{
网站首页  |  关于我们  |  联系方式  |  使用协议  |  隐私政策  |  版权隐私  |  网站地图  |  排名推广  |  广告服务  |  积分换礼  |  网站留言  |  RSS订阅  |  违规举报  |  鄂ICP备2020018471号