最全港美股稳定币概念股名单曝光,专家警示:炒作别上头!

   日期:2025-07-29     作者:caijiyuan       评论:0    移动:http://www.lekcy.cn/mobile/news/3153.html
核心提示:随着美国参议院于6月17日通过稳定币法案,以及香港《稳定币条例草案》将于8月1日正式生效,监管明朗化,相关概念股近期在美股及

随着美国参议院于6月17日通过稳定币法案,以及香港《稳定币条例草案》将于8月1日正式生效,监管明朗化,相关概念股近期在美股及港股轮流“落镬”。


以港股为例,上月由稳定币发行人、区块链概念股,到近日热炒券商股,升幅动辄几成,甚至以倍数计,吸引不少散户“搭顺风车”。有专家不讳言,近期炒作不理性,目前“没有任何稳定可言”,因不少公司的稳定币业务“十划都未有一撇”,纯投机的散户应控制注码。


图片


美国稳定币法案还处于立法程序阶段


稳定币(Stablecoin)是一种稳定的加密货币,它与法定货币如美元、欧元、日圆等或特定的实体资产如黄金挂钩,旨在减少价格波动,提供稳定的价值储存和交易媒介。


由美国总统特朗普所支持、被称为稳定币法案的《GENIUS法案》日前获美国参议院通过。该法案将提交由共和党控制的众议院,决定是否采用参议院版本或推动自己的稳定币法案《STABLE法案》,预计将在未来几周内进行投票,通过后再提交予特朗普批准。该法案一旦签署成为法律,将要求代币必须由流动资产(如美元和短期国债)支持,并要求发行人每月公开揭露其储备组成。


图片


稳定币第一股Circle疯炒暴涨5倍


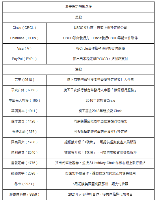
参议院通过了稳定币立法、制定与美元挂钩的加密货币监管规则,被视为币圈和特朗普的里程碑式胜利。被称为美股“稳定币第一股”的Circle(CRCL),6月5日在纽交所上市,股价最多累升逾5倍。


Circle为全球第二大与美元挂钩的稳定币USD Coin(USDC)的发行商。另外加密货币交易平台Coinbase(COIN)则是USDC联合发行方,是Circle发行USDC的早期合作伙伴,近日股价亦连日急升。港股的光大控股(168)2016年已投资Circle;华兴资本(1911)亦披露旗下华兴新经济基金早于2018年已投资 Circle,两股早前也曾跟随炒上。


香港方面,立法会今年5月下旬通过《稳定币条例草案》,将于8月1日生效,条例草案完善对虚拟资产活动的监管框架。同时人民银行行长潘功胜上周罕有提及稳定币在跨境支付体系发挥作用,也令到香港相关股份轮流“落镬”。


等企业或成香港稳定币发行人


早在去年7月18日,金管局已公布首批3间稳定币发行人沙盒参与机构,分别是京东集团(9618)旗下的京东币链科技(香港)、圆币科技,以及渣打香港、安拟集团及香港电讯(6823)的合资公司。


值得一提是圆币科技,该公司由金管局前总裁陈德霖创立,(6060)间接持有8.7%的圆币科技股份。此外,众安在线持股比例逾四成的ZA Bank,去年7月已宣布成为香港首家数字银行为稳定币发行人提供专属“储备银行服务”。因此众安在线是香港率先炒起的稳定币概念股,股价由5月下旬《稳定币条例草案》通过时约12元,上周最高炒上22.75元,累升约九成。不过,众安日前遭主要股东减持,加上周四公布配股集资最多39亿元,拖累股价辗转回落,较最高位回落近两成。


有意加入香港稳定币战团者,还有蚂蚁国际。该公司6月中表示,在香港《稳定币条例》于8月1日生效后,立即申请发行稳定币的牌照,一度刺激今年4月底获蚂蚁控股入主的耀才证券(1428)及同系(376)急升。


稳定币产业链公司成为炒作目标


稳定币相关产业链的公司早前也成为炒作目标,例如(2598)与圆币科技合作,包括推动稳定币在跨境支付的场景应用,在上月底《稳定币条例》刊宪当日,单日曾大升八成。联易融科技(9959)也多次随稳定币消息炒上,该公司2021年8月已跟成立区块链贸易金融平台,2023年又与国际清算银行创新中心(BIS)、渣打银行、圆币科技等共同推进代币项目。


提供虚拟资产业务的券商过去两日“落镬”,但炒风来得快去得快。(1788)、(8540)先后因为已获得证监会升级牌照而位升,它们已将现有提供证券交易的“1号牌”升级后,与持牌交易所合作,可为散户提供交易比特币、以太币等服务。


国泰君安是首家获升级牌照的国资背景券商,周三(25日)已急升1.98倍,周四(26日)甫开市再大升90%至7.02元,惟其后升幅显着收窄,倒跌4.3%收场,周五(27日)收市亦再跌1.87%。胜利证券则在周四一度升1.6倍,惟收市收窄至升四成,周五则回吐17%。


对于近期稳定币概念股的炒风,宏高证券投资经理梁杰文直言,近日相关股的炒作不理性,坦言“没有任何稳定可言”,他以国泰君安为例,其他券商亦有升级同类牌照,券商竞争其实颇大。至于稳定币发行商竞争同样大,多间公司也准备申领牌照发行,始终现在是一个初步的阶段,大家可能会觉得潜力很大,但是哪一间公司会跑出,或者真是赚到钱,“好像十划都未有一撇”。


关于投资策略,求稳的投资者可等一等,看看这些概念股何时有产品推出再判断。纯粹短炒心态的话,散户可留意交易量、看看哪一间公司有异动便买少少,但提醒要控制注码,清楚自己纯粹投机的。

 
特别提示:本信息由相关用户自行提供,真实性未证实,仅供参考。请谨慎采用,风险自负。

举报收藏 0打赏 0评论 0
 
更多>同类最新资讯
0相关评论

相关文章
最新文章
推荐文章
推荐图文
最新资讯
点击排行
{
网站首页  |  关于我们  |  联系方式  |  使用协议  |  隐私政策  |  版权隐私  |  网站地图  |  排名推广  |  广告服务  |  积分换礼  |  网站留言  |  RSS订阅  |  违规举报  |  鄂ICP备2020018471号