淘宝对游戏区大整顿!禁卖破解版、假入库、盗版游戏

   日期:2025-09-23     作者:caijiyuan       评论:0    移动:http://www.lekcy.cn/mobile/news/4858.html
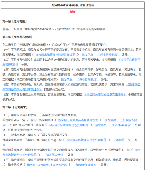
核心提示:快科技4月25日消息,近日淘宝发布关于新增《淘宝网游戏软件平台行业管理规范》的公示通知,针对商品发布要求、行为要求以及保证

快科技4月25日消息,近日淘宝发布关于新增《淘宝网游戏软件平台行业管理规范》的公示通知,针对商品发布要求、行为要求以及保证金要求等做出了规范。

淘宝表示,此举是为了持续提升买家的购物体验,促进游戏软件平台行业的健康发展,规范此类商品的交易秩序。

在规范中提到,在二级类目“电玩/配件/游戏/攻略 >> 游戏软件平台”下发布商品需遵循以下要求:

1、不同的游戏、商品形式须分开不同的商品发布,不得将多个游戏、商品形式发布在同一商品链接上。

2、不得发布分期交付或实际上以分期交付形式履约的商品。

3、商品发布时须在商品信息层面对商品进行完整描述,包含但不限于:游戏名称、商品形式、游戏版本、面额、充值方式、游戏平台等,禁止发布无法判断的商品,如你懂得、老用户专拍、补邮费等。

4、不得发布破解版、假入库、盗版等侵犯著作人权利的游戏商品。

5、不得在老链接上发布新商品。

规范还提到对于卖家的行为要求:

1、卖家应使用正规货源、正当渠道进行游戏服务及充值

2、游戏类商品,卖家应按正常交易流程进行交易。禁止诱导买家跳转第三方网站、客户端进行交易。

3、无合理理由,卖家不得通过任何方式向买家索取非交易必要的信息,例如验证码、密码等。

此规则于2025年4月23日开始公示通知,将于2025年5月7日正式生效。

图片

 
特别提示:本信息由相关用户自行提供,真实性未证实,仅供参考。请谨慎采用,风险自负。

举报收藏 0打赏 0评论 0
 
更多>同类最新资讯
0相关评论

相关文章
最新文章
推荐文章
推荐图文
最新资讯
点击排行
{
网站首页  |  关于我们  |  联系方式  |  使用协议  |  隐私政策  |  版权隐私  |  网站地图  |  排名推广  |  广告服务  |  积分换礼  |  网站留言  |  RSS订阅  |  违规举报  |  鄂ICP备2020018471号