会员登录|免费注册|忘记密码|管理入口 返回主站||保存桌面
成都郫都AI“公务员”上线,政务服务24小时“秒回应”
2025-03-05IP属地 湖北2

“领取营业执照需要什么资料”“办理食品经营许可证有什么流程”……2月26日,前来办理营业执照的市民李先生发现,办理业务并没有想象中麻烦。“进入‘郫都服务’微信公众号的智能客服,输入问题,立马就能得到解答和流程导览。”按照智能客服提供的信息,李先生很快就办好了业务。

据悉,成都市郫都区于今日正式上线基于的政务服务智能客服系统,市民可通过“郫都服务”微信公众号和“小郫在线”微信小程序进行政务咨询,体验AI智能导办等“零接触”服务。AI客服将24小时实时回答,可快速精准检索政策条款和办事指南并提供分步骤指引,解决传统咨询渠道响应慢、答案碎片化问题。该系统由郫都区行政审批局联合本土企业华鲲振宇、华菁振兴共同研发,深度融合大语言模型与政务知识库,标志着政务服务从“窗口问答”迈入“智慧交互”新阶段。

图片

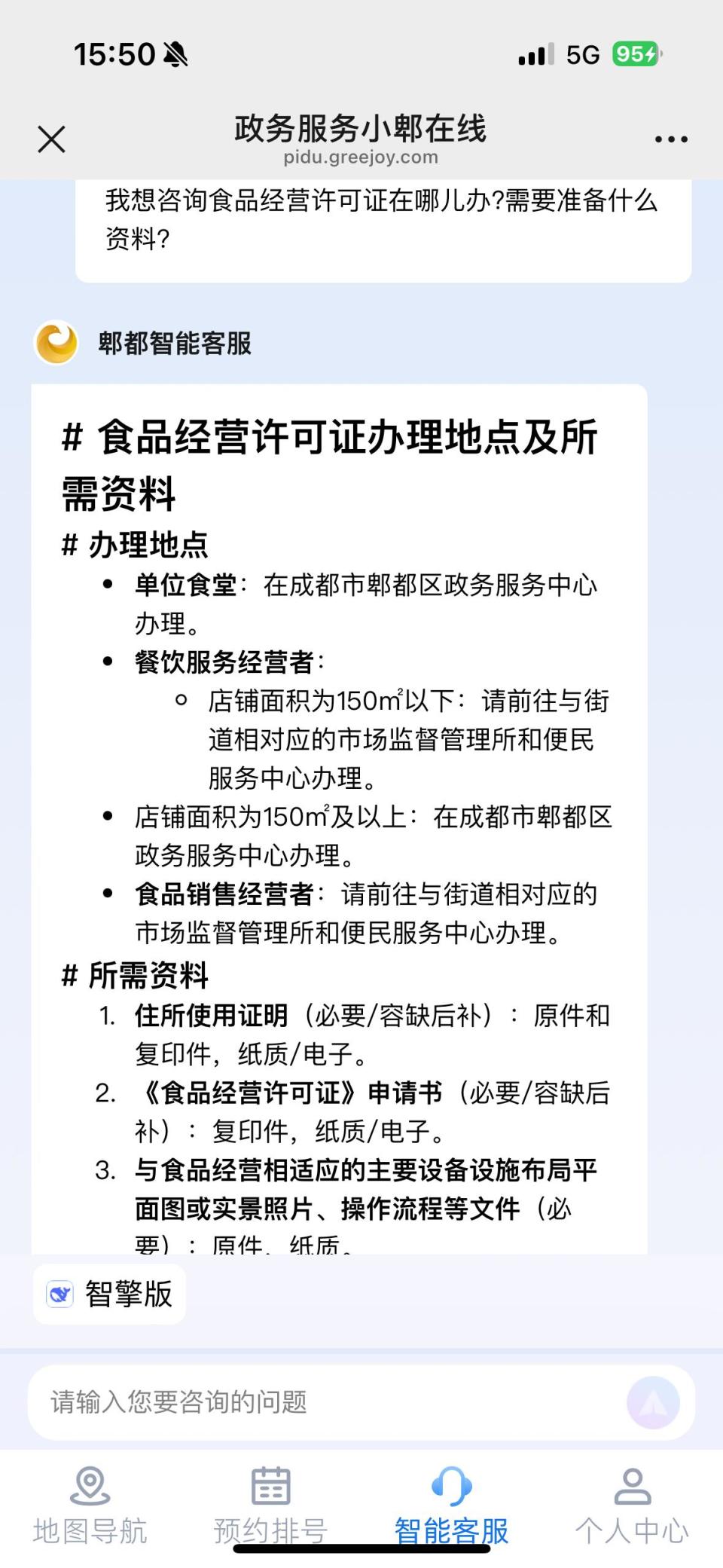
AI智能客服是否能为市民提供实际性便利?今日,红星新闻记者来到郫都区政务服务中心,现场体验了“AI公务员”的办事效率。在政务服务中心的自助服务终端输入“食品经营许可证办理地点及所需资料有哪些?”,不到十秒,“AI公务员”已经列明了不同类型食品经营许可证的不同办理地点、流程及所需材料。

“AI公务员”提供的解答会不会有错误?行政审批局相关负责人解答,为提高准确性,市民可在提问时作出精准限定。“例如,在问题后加一些限定,限定越精确,答案越精准,当然,我们也正在每天检查,更改错误。”

图片

“最大的便利在于能够为市民提供24小时的政务咨询服务。”据郫都区行政审批局相关负责人介绍,依托DeepSeek大模型强大的自然语言理解和推理能力,郫都区行政审批局整合最新工商注册登记、教育、卫生、交通、民政等行业200余项政务服务事项的政策文件、办事指南与常见问题,初步构建起智能知识库。接下来,该系统也将动态更新,实现政务服务全场景覆盖。

“为保障数据自主可控,实现底层算力、AI智能体开发平台及应用系统全部国产化,我们联合成都本土企业四川华鲲振宇、华菁振兴数字机器人有限公司,完成全栈国产算力底座和上层应用私有化部署,为DeepSeek大模型提供高效稳定的运行环境,确保政务数据全生命周期均存储于本地服务器,实现数据‘不出域、不流转’。”郫都区行政审批局相关负责人说,通过构建多重数据加密与访问权限管理体系,郫都区有效防范外部攻击与内部泄露风险,为政务服务数字化转型提供坚实的安全保障。

针对政务服务过程中面临的公文起草耗时长、格式易错、内容规范性要求高等痛点,郫都区行政审批局通过接入DeepSeek大模型上线“文擎助手”,依据业务需求基于大模型高效推理,快速自动生成政务服务批复、执法决定等公文框架,实时对文体格式、内容合规性等进行智能校验,辅助工作人员提升政务服务文书书写效率和质量,加快服务办理速度,缩短企业群众业务办理时间。

“我们正在持续开发线上大厅、综窗管理等系统整合,并嵌入办事智能引导、材料AI预审等功能,构建形成立体化智能政务服务体系,为企业和群众提供更贴心、更高效的服务。”

红星新闻记者 龚靖杰 实习记者 王梓棋 摄影报道