你应该知道的司马南

   日期:2025-03-30     作者:9wtbt       评论:0    移动:http://www.lekcy.cn/mobile/news/1661.html
核心提示:司马南作为一个极具争议性的人物,顶着诸多头衔,拥有庞大的粉丝群体,却在一系列事件中逐渐暴露出不为人知的一面,其形象从曾经

司马南作为一个极具争议性的人物,顶着诸多头衔,拥有庞大的粉丝群体,却在一系列事件中逐渐暴露出不为人知的一面,其形象从曾经的“正义化身”一步步走向崩塌。 


一、演艺生涯的开端与转折 


图片

司马南踏入公众视野,最初是凭借在演艺圈的经历。1993年,他参演了经典情景喜剧《我爱我家》,在剧中展现出了一定的表演天赋。

图片

这一经历不仅为他积累了早期的人气,还锻炼了他的口才与表现力,为他日后在网络平台上的“表演”奠定了基础。然而,谁也未曾料到,曾经的演员身份,竟会成为他打造虚假人设的工具。


二、税务风波:贪婪本性的暴露 


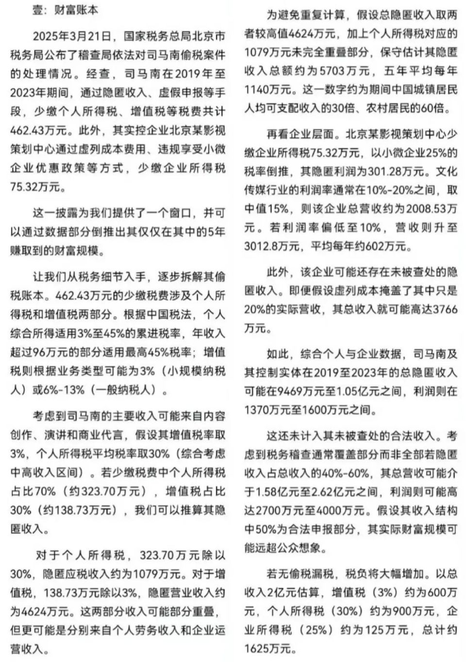
2025年3月21日,国家税务总局北京市税务局稽查局公布了司马南偷税案件的处理结果。在2019年至2023年期间,他通过隐匿收入、虚假申报等手段,少缴个人所得税、增值税等税费共计462.43万元,其实际控制的北京某影视策划中心也通过虚列成本费用、违规享受小微企业优惠政策等方式,少缴企业所得税75.32万元。  

图片

从这些税务数据背后,可以大致推算出他的财富规模。假设个人所得税和增值税的相关税率,经估算,他隐匿的收入可能极为可观,五年间隐匿收入总额保守估计约为5703万元,平均每年1140万元。而其控制的企业,以少缴的企业所得税倒推,隐匿利润为301.28万元,若考虑行业利润率和可能存在的未被查处隐匿收入,企业总营收更是惊人。综合个人与企业数据,他及其控制实体在这五年间的总隐匿收入可能在9469万元至1.05亿元之间。偷税漏税让他节省了大量成本,这种贪婪的行为,与他平日里所塑造的“正义”形象形成了鲜明的反差。


在面对成都商报记者的采访时,司马南虽然表现出低头认罪、诚恳检讨的态度,但却对关键问题含糊其辞,比如拒绝透露合作的MCN公司信息。


图片
图片
图片
图片

这种欲言又止的态度,充分展现了他作为一名“老牌宣传干部”的“职业素养”,试图通过外交辞令来掩盖背后可能存在的更多问题。


 三、对其观点和行为的多面审视


司马南在一些问题上的言论和观点也充满争议。他曾痛批逃税网红,强调法律面前人人平等,可自己却犯下偷税漏税的错误,这种言行不一的做法实在令人不齿。


图片
图片
图片

在国际问题上,他看似言辞犀利地批判美国,却又在美国购置大量房产,享受美国的生活,其言论和行为之间的矛盾让人难以理解。  在科学领域,他曾被称为反伪科学斗士,可与他一同获得该称号的何祚庥教授却对他提出批评。


图片
图片


近年来,他力推汪涛的学问,而汪涛的一些理论被质疑与伪科学异曲同工,这也让人们对司马南在科学认知方面的立场产生了怀疑。 

 

图片
图片
图片

在经济领域,他声称提前25个月预判美联储降息,可这种预测的准确性和专业性值得商榷。他还提出一些看似荒诞的经济观点,如“傻子是骗子的经济基础,骗子是傻子的精神支柱”,这些观点不仅缺乏严谨性,更像是为了博眼球而制造的噱头。  


图片


司马南从一个拥有一定影响力的公众人物,逐渐沦为因偷税漏税、恶意攻击企业、人设崩塌而被众人唾弃的对象。他的经历警示着公众,在网络信息爆炸的时代,要保持理性和批判性思维,不要被虚假人设和煽动性言论所迷惑。同时,也希望相关部门能够加强对网络舆论环境的监管,让那些试图通过不正当手段谋取利益、扰乱社会秩序的人受到应有的惩罚,维护社会的公平正义和良好的网络生态环境。 

 
特别提示:本信息由相关用户自行提供,真实性未证实,仅供参考。请谨慎采用,风险自负。

举报收藏 0打赏 0评论 0
 
更多>同类最新资讯
0相关评论

相关文章
最新文章
推荐文章
推荐图文
最新资讯
点击排行
{
网站首页  |  关于我们  |  联系方式  |  使用协议  |  隐私政策  |  版权隐私  |  网站地图  |  排名推广  |  广告服务  |  积分换礼  |  网站留言  |  RSS订阅  |  违规举报  |  鄂ICP备2020018471号