拆解安克 9 款数显充电宝 “黑科技”,电量显示背后的协议芯片都是谁家的?

   日期:2025-07-23     作者:caijiyuan       评论:0    移动:http://www.lekcy.cn/mobile/news/2358.html
核心提示:在移动充电设备领域,带数显屏幕的充电宝正成为用户选购的主流选择。这类产品不仅能通过数显屏直观反馈剩余电量百分比、实时输出

在移动充电设备领域,带数显屏幕的充电宝正成为用户选购的主流选择。这类产品不仅能通过数显屏直观反馈剩余电量百分比、实时输出功率,部分高端型号更能通过算法计算并显示预计剩余充电时长,帮助用户在出行场景中合理规划用电安排,尤其在长途旅行、商务出行等场景中,大幅提升了用电的可控性与用电安全感。

安克(Anker)作为全球热销的充电配件品牌,其数显充电宝系列在电商平台长期稳居销量前列,从大容量户外电源到便携式快充充电宝,数显屏已成为其产品的核心卖点之一。充电头网此前对多款安克数显充电宝进行过深度拆解,为探究其内部协议芯片的技术选型,本文将基于拆解报告,系统化梳理安克数显充电宝的协议芯片配置,分析其在多设备兼容性、电量管理逻辑及快充协议支持上的设计思路,为用户了解产品技术内核提供参考。

图片

根据充电头网拆解数据库显示,在安克多款数显充电宝中,分别采用了士兰微、智融科技、点思、英集芯、芯海科技及南芯科技等多家厂商的协议芯片。充电头网也已将文中多款安克数显充电产品的型号、协议芯片以及部分参数如上表所示,详细参数请见下文。

Anker Zolo 165W自带双线移动电源采用锖色柱状设计,配有1C1A接口和两根USB-C自带线,其中C口/线支持PD 100W双向快充,A口支持UFCS 33W输出,总输出功率达165W,支持同时为四台设备充电。移动电源机身设有高清液晶显示屏,能够显示电池电量、寿命,输出功率等参数,方便用户了解充电状态,增添产品卖点。

图片

充电头网通过拆解了解到,这款移动电源内置5串21700电池,来自Sunpower长虹三杰,单节电池容量为5Ah。移动电源PCBA由两个板子堆叠而成,分别管理两路同步升降压电路,充放电管理方案来自士兰微,采用两颗型号SD59D25的移动电源SOC,芯片集成3路USB端口,内置4路死区可控的PWM驱动控制以实现双向、升/降压开关电源转换,支持PD3.0,PPS,QC4.0+,FCP,SCP,SFCP,AFC,BC1.2,APPLE,VOOC等快充协议。使得外围电路简化,大大降低BOM成本。

移动电源内部采用芯海科技CS32F103CBT7 MCU用于整机控制,电池组采用使用赛微微电主次级电池保护芯片,搭配使用赛微微电锂电池电量计芯片CW2217B,进行电量检测。内部滤波电容来自东佳。电池组采用塑料框架绝缘固定,PCBA模块填充导热胶和硅胶垫,内部做工扎实,用料可靠。

相关阅读

1、拆解报告:Anker Zolo 165W自带双线移动电源

SD59D25H是一款应用于移动电源的高集成度协议和电源控制芯片,集成3路USB端口,可配置为两个C口与一个其余端口,支持两路电压电流采样,最大支持140W快充。

图片

SD59D25H支持2对CC口和3对DD口协议独立解析,可同时支持PD3.1,PPS,QC4.0+,FCP,SCP,AFC,BC1.2,APPLE,VOOC,UFCS等快充协议,满足不同用户的需求。内置4路死区可控的PWM驱动控制以实现双向、升/降压开关电源转换。内置高精度ADC与LED数码管显示,可实现锂电池充放电管理与电量指示。

图片

SD59D25H支持插拔检测,工作电压范围为3.3V至40V,支持2对CC口和3对DD口协议独立解析,支持I²C/UART通信,内置3路开关负载控制,可以有效地控制和管理外部设备的电源开关,从而实现更加精细和灵活的电源管理。用户可以根据需要灵活地控制各个负载的状态,提高了系统的可控性和效率。

SD59D25H支持STOP低功耗模式,内置过压、过流保护,采用QFN52 6x6x0.75 0.4pitch封装,适用于大功率快充充电宝应用。

相关阅读:

1、士兰微发布140W大功率PD3.1升降压芯片,SD59D25系列芯片深度解析

安克140W快充移动电源内置24000mAh大容量电池组,并配有2C1A接口,其中单口最大输出功率为140W,支持同时为三台设备充电。移动电源机身设有液晶屏幕,能够显示电池电量,输出功率等参数,方便用户了解充电状态,增添产品卖点。

图片

充电头网通过拆解了解到,这款移动电源内置6串21700电池,来自力神,单节电池容量为4Ah。移动电源内置两路同步升降压电路和一路同步降压电路,其中两路同步升降压电路采用南芯科技SC8815同步升降压控制器搭配智融科技SW2505协议芯片,同步降压电路使用智融科技SW3526同步降压芯片,分别用于两个USB-C和一个USB-A接口供电。

移动电源内部采用东软载波ES32F3654LT MCU用于整机控制,电池组使用创芯微CM1361保护芯片,并配有均衡电路,搭配使用赛微CW2217BAAD电量计进行电量检测。内部滤波电容来自柏瑞凯和永铭,开关管来自长晶科技。电池组采用塑料框架绝缘固定,PCBA模块填充导热胶和硅胶垫,内部做工扎实,用料可靠。

相关阅读

1、拆解报告:安克140W 24000mAh快充移动电源

SW2505H是一款集成PD3.1、QC、UFCS等全协议支持的低功耗控制器芯片,通过了USB PD3.1 EPR以及UFCS认证,支持DRP模式,内嵌MCU,拥有16路GPIO,C口支持在线升级,支持在线仿真调试,支持光耦/FB控制/I2C支持主从模式。

图片

SW2505内部集成了高效的40MHz Cortex-M0处理器、大容量Flash和SRAM存储、多种通信接口(I2C、UART)以及GPIO和GPADC支持,具备低功耗设计,支持3.3~32V调压控制以及0.3~12A输出限流控制,具有多种反馈控制方式以及母线电压检测,内部集成CV、CC环路和VIN、VBUS快速放电以及NMOS驱动电路,为系统提供高度稳定和可靠的电源管理。

图片

SW2505支持DPDM快充协议,允许充电器与设备之间进行双向通信、共享信息,支持BC1.2、PD3.1 DFP/UFP、DRP等规范以及集成Type-C接口逻辑,支持多种快充协议以及私有协议定制功能,支持死电池激活以及低功耗检测模式,可智能协调最佳充电参数,满足不同设备的需求,提供高效充电和数据传输。

智融SW2505H采用QFN-28(4x4mm)的方式进行封装,整体结构十分紧凑小巧,可广泛应用在笔记本电脑、平板电脑、移动电源、快充适配器等领域。

相关阅读:

1、智融SW2505H 通过USB PD3.1EPR认证,引领快充新纪元

2、通过UFCS与PD3.1双重认证,智融快充协议芯片SW2505H优势解析

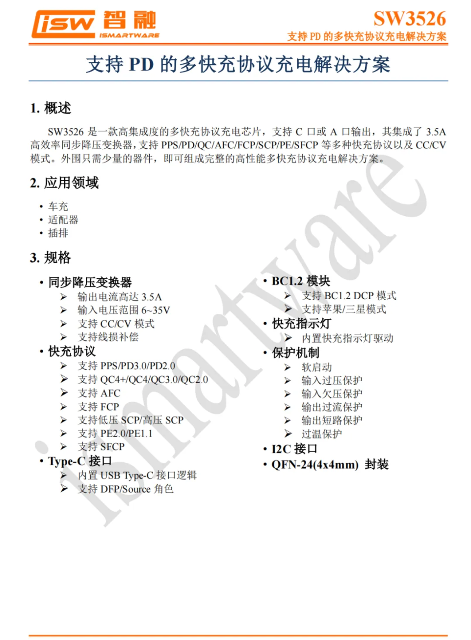
图片

智融科技SW3526芯片内部集成3.5A高效率同步整流降压转换器,支持PPS、PD、QC、AFC、FCP、SCP、PE、SFCP、低压直充等充电协议,支持CC/CV模式,外部仅需少量器件,即可组成完整的高性能多快充协议充电解决方案。

图片

得益于芯片的高集成度,SW3526将传统降压方案中协议芯片,同步降压控制器和降压MOS管全部浓缩集成在一个封装内部,极大的简化了多口快充的电路设计。

相关阅读:

1、支持全主流协议,满足百瓦快充设计,智融畅销明星产品SW3526

2、智融SW3526落地案例一览,移动电源与桌面充电站热卖不停

安克推出的140W双向快充移动电源是首款支持USB PD3.1协议,具备140W双向快充能力的移动电源。得益于输入功率优势,30分钟即可充电70%的表现,真正做到了好用实用。这款移动电源具备2C1A三个快充接口,支持三路快充同时输出。数显屏幕也为这款移动电源增添实用性,能够更好的了解电量和使用状态。

图片

充电头网通过拆解了解到,安克这款24000mAh移动电源采用力神动力21700电池,6节串联,电池与保护板点焊组成电池组,并通过排针连接到另一块电路板上进行升降压转换,为模块化设计。电池保护芯片采用创芯微CM1361,支持均衡功能,能充分发挥电池性能,并采用赛微微电CW2217B进行高精度电量计量,提供精准的百分比显示。

升降压电路板采用东软载波ES32F3654LT MCU进行整机控制及屏幕显示,内置三路南芯科技SC8815用于三路输出电压转换,两颗协议芯片采用英飞凌CYPD3171,支持USB PD3.1应用。电池采用单独的框架固定,提升保护性能,电路板之间采用导热胶和导热垫填充,有效降低大功率快充时的温升,总体来说用料和设计都很不错,是高性能移动电源的理想选择。

相关阅读:

1、拆解报告:Anker安克140W 2C1A双向快充移动电源

图片

CYPD3171是一颗支持USB PD3.1移动电源应用的协议芯片,属于CCG3PA系列,其内建ARM Cortex-M0处理器,64KB Flash 8KB SRAM,支持双向应用。CYPD3171支持USB-C和USB-A口应用,支持QC4.0,苹果2.4A和三星AFC充电协议。内置系统级保护功能,支持VBUS到CC短路保护,支持过压,过流,欠压和短路保护,采用QFN24封装。

图片

这款充电宝USB-A口的协议芯片来自天德钰,丝印FT4,实际型号为FP6601Q,是一颗应用非常广泛的协议芯片,支持QC2.0/3.0和华为FCP快充协议。

图片

FP6601Q详细资料。

相关阅读:

1、又见FP6601Q,带USB-C三口车充拆解

2、天钰推出高通QC3+新品JD6632,全兼容FP6601Q

安克87W自带C线移动电源为蓝紫色砖式设计,配备USB-C自带线,搭载1A1C两个USB接口,C线和接口都支持PD 65W双向输出,A口支持22.5W最大输出,总功率达87W。移动电源容量20000mAh,配备数显屏可实时显示剩余电量,移动场景多接口使用时十分便利。

图片

充电头网通过拆解发现,电源内置4节长虹三杰电芯,串联连接,电芯型号INR21700-5000,标称电压3.6V,目前已通过CCC认证。通过赛微微电的电池组保护芯片CW1244,搭配宜源电池保护管ET6304进行电池组管理和保护。

移动电源管理方案采用的是两路同步升降压电路,搭配USB-C端口协议芯片英集芯IP2723T和Type-C&PD 协议芯片芯海CS32G020。而升降压电路由南芯SC8815升降压芯片,搭配四颗宜源的升降压开关管ET6300T进行管理。

该电源内部过热保护比较精细,发热器件和电池组间充塞硅胶散热,外壳接触面贴铜箔加强散热,并贴热敏电阻进行过温监测。此外,内部结构稳定可靠,空间利用也十分合理。

相关阅读

1、拆解报告:安克87W自带C线移动电源

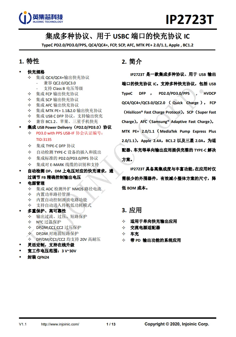
图片

IP2723T 是一款集成多种协议、用于 USB 输出端口的快充协议 IC。支持多种快充协议,包括 USBTypeC DFP 、PD2.0/PD3.0/PPS ,、HVDCPQC4/QC4+/QC3.0/QC2.0 、 FCPSCP、AFC、MTK PE+ 2.0/1.1、Apple 2.4A、BC1.2 以及三星 2.0A。为适配器、车充等单向输出应用提供完整的 TYPE-C 解决方案。

图片

IP2723T 具备高集成度与丰富功能,在应用时仅需极少的外围器件,有效减小整体方案的尺寸,降低 BOM 成本。

图片

CS32G020系列是芯海科技推出的支持USB Type-C和PD3.0协议的USB-C控制器,可应用于PC电源适配器、手机充电器、移动电源、车充、HUB等领域。

图片

CS32G020内嵌ARM® Cortex™-M0内核,主频最高48MHz,因而可以支持很广范围的工业控制和需要高性能CPU的场合。内置64K字节程序flash,数据flash大小可配置(与程序flash共享),4K字节LDROM,8K字节SRAM。CS32G020封装包括QFN24和QFN32。此处为QFN32封装。

安克这款自带线快充移动电源内置20000mAh电池,一次充电可以为手机提供多次充电,续航能力强劲。移动电源自带USB-C线,输出为手机充电,或者为移动电源充电,都可以使用自带线完成,免去携带数据线的麻烦。并且还具备USB-C和USB-A接口,满足传统设备充电使用。

图片

充电头网通过拆解了解到,安克这款移动电源内置两片电池并联,电池侧面均粘贴双面胶进行缓冲保护。电池设有热敏电阻和保护板进行温度以及过充过放保护。移动电源内置南芯科技SC8933升压转换器用于快充输出,搭配使用芯海科技CSU3AF10用于接口协议控制,CSU32P10用于LED数码管显示驱动。

相关阅读

1、拆解报告:安克20000mAh 22.5W自带线快充移动电源

图片

CSU3AF10是一颗支持USB Type-C和PD3.0快充协议的USB-C控制器。CSU3AF10内置8位RISC内核,内置32K*16位 FLASH,内置2K SRAM,支持两路独立的Type-C口。支持QC4,支持华为SCP、FCP,三星AFC快充协议,并支持多种快充协议。

图片

CSU3AF10支持外接NTC过热检测,提供QFN28/QFN24封装,适用于快充电源,HUB和DOCK应用,并且新增了USB PD3.1、UFCS等快充协议。

相关阅读

1、全能PD快充控制器芯片,芯海科技CSU3AF10优势全解析

安克10000mAh 30W快充自带线移动电源,外观靓丽精美,触感细腻丝滑。搭载1A1C的USB接口和一根USB-C自带线,其中C口和C线支持PD 30W双向快充,配备数显屏可显示电源剩余电量及不预估充电时长。壳体四周雕刻竖状条纹,使手指握感很好,十分稳定。

图片

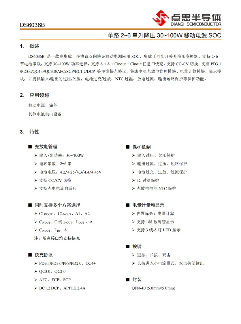
充电头网通过拆解了解到,安克10000mAh 30W快充自带线移动电源内部PCBA模块采用堆叠式设,极大提升空间利用率。其中移动电源SOC来自点思半导体DS6036B,支持包括PD3.1 /PD3.0/QC4.0/QC3.0/AFC/SCP/BC1.2/DCP等多种快充协议,还集成同步开关升降压变换器,且支持2-6节电池串联应用。精简了外围电路设计,降低制造成本。

而内部电池组由两节长虹三杰的INR21700-5000串联而成,PCBA不同模块和接触面包裹泡棉进行缓冲保护,PCBA模块内部填充导热胶,加强散热。产品设计新颖,在有限的体积上实现了功能的复合性和实用性。

相关阅读

1、拆解报告:安克10000mAh 30W快充自带线移动电源

图片

DS6036B是一款高集成、多协议双向快充移动电源应用SOC,集成了同步开关升降压变换器、支持2~6节电池串联,支持30~100W功率选择,支持A + A + Cinout + Cinout 任意口快充,支持CC-CV切换,支持 PD3.1/PD3.0/QC4.0/QC3.0/AFC/SCP/BC1.2/DCP 等主流快充协议。

图片

DS6036B集成电池充放电管理模块、电量计算模块、显示模块,并提供输入/输出过压/欠压,电池过充/过放、NTC 过温、放电过流、输出短路保护等保护功能,采用QFN-40封装。

安克新款10000mh自带线磁吸无线充,外观小巧精美,不仅能满足能满足手机、平板的充电需求,还配备90°折叠式磁吸模块,可以为苹果Apple Watch供电,不用时折叠收纳进去十分便捷。

移动电源搭载USB-C接口和USB-C自带线,支持UFCS协议和PD 30W双向快充,配备数显屏可显示电源剩余电量及不同充电模块的工作状态。四周雕刻箭状条纹,使手指握感很好,十分稳定。

图片

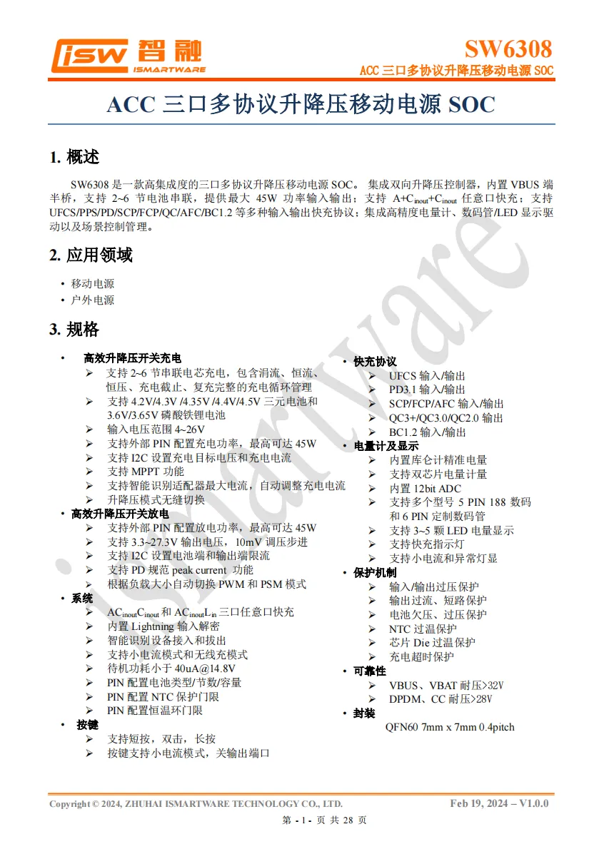
充电头网通过拆解了解到,安克10000mAh自带线充电宝PCBA模块采用堆叠式设,极大提升空间利用率。其中移动电源SOC来自智融科技SW6308,支持包括UFCS/PPS/PD/SVOOC等多种快充协议,还集成双向升降压控制器,且支持2-6节电池串联应用。实现“一芯多用”,精简了外围电路设计。

而无线充电模块采用一体化集成式设计,可以十分丝滑的嵌入Apple Watch的磁吸充电功能。产品内部用料扎实,小板缝隙和发热器件均填充散热硅胶加强散热,不同模块和接触面包裹泡棉进行缓冲保护。产品设计新颖,在有限的体积上实现了功能的复合性和实用性。

相关阅读

1、拆解报告:安克10000mAh自带线充电宝

图片SW6308一款支持USB-C,USB-A和Lightning接口的高性能移动电源SOC芯片,具有4V至26V的输入电压范围,同时支持2-6节电池串联应用,可提供高达45W的输入输出。

图片

SW6308具备广泛的快充协议支持,通过UFCS融合快充标准,支持PD、SCP、FCP、AFC、QC、SFCP等市面主流快充协议,确保出色的兼容性和充电效率。芯片内部集成两颗开关管,支持3-5颗LED电量显示以及188数码管显示,SW6308采用QFN7*7-60封装,外围元件精简。

相关阅读:

1、支持UFCS融合快充,智融SW6308 45W多口快充移动电源方案解析

安克MagGo充电宝采用扁平设计,背面设有磁吸支架,体积小巧,手感精致。充电宝侧面设有USB-C接口,支持20W充电输入和27W充电输出,设有液晶屏幕用于电量显示和剩余充放电时间显示,无线充电支持15W Qi2无线快充,并内置距离传感器检测手机贴合,自动开启无线充电。

图片

充电头网通过拆解了解到,安克MagGo充电宝内置二串聚合物电池,无线充电线圈与电池之间采用铝板隔离,电池边缘粘贴泡棉缓冲保护。外壳内部粘贴石墨导热贴,加强散热能力。电池组采用创芯微CM1020-UC保护芯片,搭配两颗CM1010-H电池均衡芯片进行过充,过放,过电流保护,并配有热敏电阻进行温度检测。

移动电源采用南芯科技SC8815同步升降压控制器搭配SC2001协议芯片,无线充电采用易冲半导体CPS8200无线充电主控,搭配复旦微加密芯片和威兆开关管,设有热敏电阻检测温度。内置东软载波MCU用于屏幕显示和移动电源整机控制,对应USB-C接口设有TVS二极管进行静电保护,内部做工精细,用料扎实。

相关阅读

1、特朗普同款充电宝,安克新款MagGo磁吸无线充移动电源拆解

SC2001是一款高度集成的USB PD控制器,符合最新的USB Type-C以及USB PD标准;其具有30V的额定电压和多重内置保护,包括过热保护、恒功率、恒流和过压保护,以确保系统的安全运行。

图片

南芯科技SC2001内部集成了MCU子系统,支持通过CC引脚编程,还集成了驱动器、10bit ADC以及高精度放大器,可以将外部组件数量降到最少。

图片

SC2001 适用于充电器、车充、移动电源、多口充等产品领域,采用QFN-32封装。

相关阅读:

1、南芯推出USB PD协议芯片SC2001,支持5口快充

2、南芯SC2001正式通过协会USB PD3.0认证

3、南芯SC2001超级闪充芯片通过OPPO认证!

安克这款10000mAh 30W快充自带线移动电源为不同厂商供货的产品,保证稳定向市场出货。

这款自带线移动电源内置10000mAh电池,并支持30W快充输出,支持为笔记本电脑和手机充电。移动电源自带USB-C线,输出为手机充电,或者为移动电源充电,都可以使用自带线完成,免去携带数据线的麻烦。并且还具备USB-C和USB-A接口,满足传统设备充电使用。另外还设有液晶屏幕,能够显示电池电量和充放电剩余时间。

图片

充电头网通过拆解了解到,安克这款移动电源内置两节长虹三杰21700电池,容量为5000mAh,两节电池串联连接。电池保护芯片和电池均衡芯片均来自创芯微。移动电源内置南芯SC8815同步升降压转换器,并使用芯海科技CSU3AF10用于协议控制,CS32L010F8用于屏幕显示驱动。移动电源内置热敏电阻检测电池温度,内部做工用料扎实。

相关阅读

1、拆解报告:安克10000mAh 30W快充自带线移动电源

图片

CSU3AF10是一颗支持USB Type-C和PD3.0快充协议的USB-C控制器。CSU3AF10内置8位RISC内核,内置32K*16位 FLASH,内置2K SRAM,支持两路独立的Type-C口。支持QC4,支持华为SCP、FCP,三星AFC快充协议,并支持多种快充协议。

图片

CSU3AF10支持外接NTC过热检测,提供QFN28/QFN24封装,适用于快充电源,HUB和DOCK应用,并且新增了USB PD3.1、UFCS等快充协议。

相关阅读

1、全能PD快充控制器芯片,芯海科技CSU3AF10优势全解析

ANKER Prime二合一移动电源造型小巧精致,配备可折叠国标插脚,搭载两个USB-C接口,支持PD 65W输出和30W输入。配备TFT屏幕不仅能实时显示充电相关参数,还能显示电池使用状态,十分方便。

图片

充电头网通过拆解发现,电源内置三节长虹三节电芯,串联连接,电芯型号INR18650-3200,标称电压3.6V,目前已通过CE和CCC等认证。通过两颗ETA钰泰的电池均衡芯片ETA3006和创芯微CM1048-AT芯片进行电池组管理和保护。

移动电源管理方案采用Injoinic英集芯的移动电源SOC,型号IP5385,共两颗。在充电宝模式下,分别管理两个USB-C的USB-C2接口充放,其支持PD 65W快充并兼容多种主流协议,兼容 BC1.2 Apple 手机、同步双向升降压转换器、锂电池充电管理、电池电量指示等多模块多功能。适配器模式下的充电控制采用南芯科技SC8813,是一颗同步整流降压充电器,同时支持反向升压输出。

相关阅读

1、拆解报告:ANKER Prime二合一9600mAh移动电源

IP5385 是英集芯首款集成UFCS融合快充协议的快充移动电源SOC芯片,集成 QC2.0/QC3.0/SCP/UFCS 输出快充协议、AFC/FCP 输入输出快充协议、TYPE-C PD2.0/TYPE-C PD3.0 输入输出协议、TYPE-C PD3.0 PPS 输出协议,兼容 BC1.2 Apple 手机、同步双向升降压转换器、锂电池充电管理、电池电量指示等多功能的电源管理 SOC,为快充移动电源提供完整的电源解决方案。

图片

IP5385 可同时支持 USB-A x2, USB-C 三个 USB 口和一个 Lightning 口,单独使用任何一个口都可以支持快充,同时使用两个及以上输出口时,只支持 5V 输入输出。得益于 IP5385 的高集成度与丰富功能,在应用时仅需极少的外围器件,只需一个电感实现双向升降压功能,有效减小整体方案的尺寸,降低 BOM 成本。

图片

IP5385支持2~4节串联电池,同步开关升降压系统可提供最大65W的输入输出功率,轻载时自动进入休眠状态。

相关阅读:

1、英集芯IP5385热门应用盘点,多款产品进入京东充电宝热销榜单

2、英集芯IP5385进入罗马仕移动电源供应链,助力实现小米55W澎湃有线秒充!

3、首款通过UFCS认证的移动电源单芯片,英集芯IP5385优势解析

4、英集芯推出首款集成UFCS协议的同步升降压SOC芯片IP5385

当前带数显屏幕的充电宝已然成为行业热销的选择。通过对安克多款热销数显充电宝的拆解分析,协议芯片的品牌集中在英集芯、智融科技、士兰微、芯海、南芯科技、点思等厂商上,也可以看到了各家方案在成本、体积与功能上的权衡。

为了填补市场上对数显充电产品内部技术选型透明度的空白。在众多快充方案和协议芯片层出不穷的当下,终端用户往往只能感受到“能快充”“能显示”,却难以了解这些功能背后的核心器件和实现逻辑。本文通过系统化地梳理安克在不同产品中采用的英集芯、智融科技、士兰微等协议芯片,本文不仅帮助技术爱好者与行业从业者准确把脉当前的主流方案,也为想要进入或升级该领域的品牌商、方案商提供了第一手的参考资料和思路启发。

 
特别提示:本信息由相关用户自行提供,真实性未证实,仅供参考。请谨慎采用,风险自负。

举报收藏 0打赏 0评论 0
 
更多>同类最新资讯
0相关评论

相关文章
最新文章
推荐文章
推荐图文
最新资讯
点击排行
{
网站首页  |  关于我们  |  联系方式  |  使用协议  |  隐私政策  |  版权隐私  |  网站地图  |  排名推广  |  广告服务  |  积分换礼  |  网站留言  |  RSS订阅  |  违规举报  |  鄂ICP备2020018471号