3个月、6个月、12个月,房贷重定价周期该怎么选?

   日期:2025-03-02    作者:dj2n9 移动:http://www.lekcy.cn/mobile/quote/910.html
从今年11月份开始,有不少人发现,自己房产贷款的银行推出了《个人住房贷款重新定价周期变更确认书》,要求还款人重新确认贷款市场报价利率定价周期,周期时间为三个月和六个月。
那么,还款人该如何选择更划算呢?
图片
图受访者

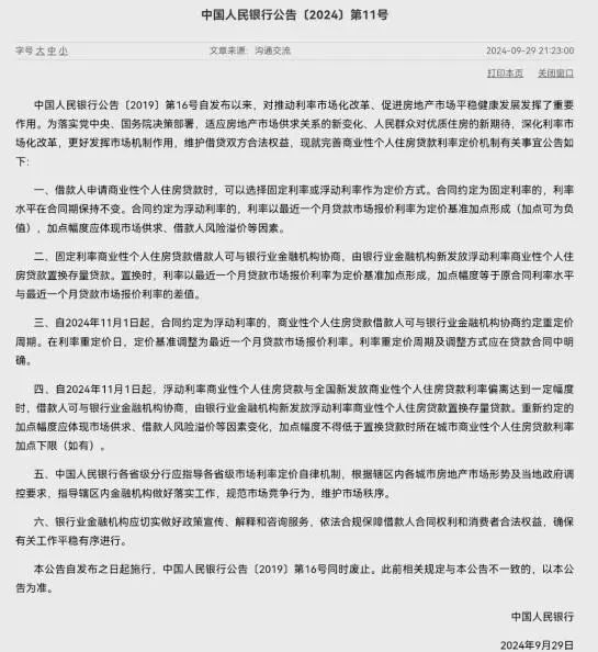
11月7日,经视直播记者联系上建设银行武汉某分行信贷部工作人员。对方表示,贷款利率重定价周期指的是调整贷款利率的频率,即每次调整贷款利率的间隔时间。之前为一年一调整,由于今年以来LPR(贷款市场报价利率)持续走低,有不少客户反映,贷款利率周期一年一调让他们不能及时享受利率下调带来的优惠。于是,今年9月29日,中国人民银行发布公告,要求自2024年11月起,合同约定为浮动利率的,商业性个人住房贷款借款人可与银行业金融机构协商约定重定价周期。

图片

图中国人民银行

工作人员表示,建设银行从今年11月5日推出了《个人住房贷款重新定价周期变更确认书》。“之前的客户是每年调一次,现在是给你更多的选择,可以三个月一调,相当于你一年调四次。”工作人员介绍,LPR(贷款市场报价利率)是有波动的,一般一个月会报价一次,客户选择定价周期后,到了利率调价日,就可以调整到最新利率。“这个是客户自愿选择,但选了之后就不能再更改。”

11月7日,经视直播记者又联系上中国银行武汉某支行、招商银行武汉某支行、农业银行武汉某支行,三家银行的工作人员都表示,三家银行从11月份也推出了《个人住房贷款重新定价周期变更确认书》,有需要调整的客户可通过登录手机银行,前往贷款经办行、营业网点等渠道进行操作。而工商银行武汉某支行、交通银行武汉某支行工作人员表示,他们也将在11月15日之前,推出《个人住房贷款重新定价周期变更确认书》。

对还款人来说,选择哪一种贷款利率定价周期更合适呢?

多家银行工作人员表示,在整个还款周期里,房贷利率重定价周期只能调整一次,这意味着,如果还款人认为未来贷款利率将下行,那么将房贷利率重定价周期调整为3个月,就可能更早享受到贷款市场报价利率(LPR)下调带来的优惠,而如果利率上行,调整周期越短,带来的损失越大。怎么调整,这就需要贷款人自己选择。


特别提示:本信息由相关用户自行提供,真实性未证实,仅供参考。请谨慎采用,风险自负。


举报收藏 0评论 0
0相关评论
相关最新动态
推荐最新动态
点击排行
{
网站首页  |  关于我们  |  联系方式  |  使用协议  |  隐私政策  |  版权隐私  |  网站地图  |  排名推广  |  广告服务  |  积分换礼  |  网站留言  |  RSS订阅  |  违规举报  |  鄂ICP备2020018471号