深圳楼市,猛药来了?

   日期:2025-03-05     作者:qwoar       评论:0    移动:http://www.lekcy.cn/mobile/news/1150.html
核心提示:原创 刘博团队楼市,正在迎来一剂叫做“定向印钞”的猛药。最近,有关于深圳城中村改造的消息一个接一个传来:天健中标深圳罗湖

原创 刘博团队

楼市,正在迎来一剂叫做“定向印钞”的猛药。

最近,有关于深圳城中村改造的消息一个接一个传来:

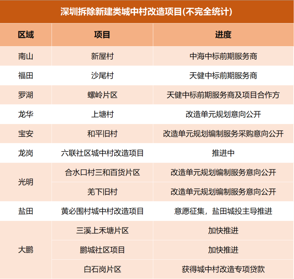
天健中标深圳罗湖螺岭片区,中海中标南山荔园新村,又拿下南山新屋村……

据不完全统计,深圳目前已有12个拆除新建类城中村改造项目浮出水面。

深圳城中村改造的速度正在肉眼可见地加快,这是一个非同寻常的信号。

图片

01

一场关于“拆迁”的竞赛

把视线拉远,你会发现深圳旧改的步伐并不算快,上海和广州已经在城中村改造的赛道上狂奔了。

根据上海市最新数据,截至去年底,上海已累计启动93个城中村改造项目,受益居民高达5万余户。

2025年,上海计划启动25个城中村改造项目,预计将有1.2万户居民因此受益。

上海市区域高质量发展领导小组办公室发布的实施方案更是给出了明确时间表:

广州的城中村改造同样雄心勃勃。在2025年广州市政府工作报告中明确提出:

“加力提速推进城市更新,抢抓新一轮城中村改造历史机遇”

“全年完成城市更新固定资产投资1800亿元以上,其中城中村改造1000亿元以上。”

2025年,广州将推进中心城区、四大重点片区、重点功能平台区域内城中村“应改尽改”,确保新纳入国家计划项目年底前全部开工。

2024年,广州城市更新已取得显著成就:

图片

相比之下,深圳的城中村旧改是较慢的。

一方面深圳旧改市场化程度高,更复杂,难度也更大;另一方面,深圳对房地产依赖度不高。

以刚刚过去的2024年为例,深圳卖地收入只有346亿元,而北京、上海、杭州、西安、广州分别为1554亿元、1380亿元、1169亿元、832亿元和773亿元。

即便如此,深圳2024年GDP增速仍然达到了5.8%,在一线城市里增速第一,GDP增量位居全国第三,GDP增量占了广东的将近一半。

图片

但房地产对深圳依然非常重要,占GDP的比重大约是7.4%。

由于2024年深圳外贸出口大爆发,增速是全国的两倍。较高的基数,再加上中美关税博弈的新形势,让深圳外贸2025年继续高歌猛进变得难度较大。

这时候,楼市的重要性就增加了,旧改的提速也势在必行。

02

“棚改2.0”正式开启

这一波城中村改造浪潮,始于一份文件:

即2023年7月21日,国务院审议通过的《关于在超大特大城市积极稳步推进城中村改造的指导意见》。

这一次政策强调了本次棚改的对象,主要是人口净流入,居住需求旺盛的超大特大城市。

截至2021年末,全国共有超大城市8个,分别为上海、北京、深圳、重庆、广州、成都、天津、武汉。全国特大城市11个,分别为杭州、东莞、西安、郑州、南京、济南、合肥、沈阳、青岛、长沙、哈尔滨。

到2023年12月,中央经济工作会议已将保障性住房建设、公共基础设施建设和城中村改造定位为推动房地产发展新模式的“三大工程”。

通过这些措施,既可以为中低收入群体提供了可负担的住房,同时通过城中村改造拉动了投资,实现了经济和社会效益的双重提升。

在以上中央定调背景下,具体到地方层面,上海、广州和深圳等城市自然要加快推进城中村改造的步伐。

以深圳为例:

2024年2月,在全市高质量发展工作推进会议上,深圳市住房建设局党组书记、局长表示,以更硬作风推进新一轮城中村改造。

2024年3月,深圳南山和盐田两区相继宣布了首例“行政征收”案例。(行政征收的目的是为了公共利益的需要,例如基础设施建设、城市规划调整等,政府会依照法定程序进行征收,并给予被征收人公平、合理的补偿)

2024年5月,深圳市人民政府办公厅关于印发《关于积极稳步推进城中村改造实现高质量发展的实施意见》的通知。很多关键性内容浮出水面:

第一、67%业主同意即可启动征收

原文称:在拆除新建类城中村改造项目前期阶段,需经物业权利人三分之二以上同意,并经原农村集体经济组织继受单位依据集体资产管理相关规定及公司章程决策同意后方可启动实施。

在过去,往往需要100%,95%业主同意才能启动征收,现在67%业主同意即可启动征收,大大降低了城中村改造的启动门槛,加速了项目落地进程。

第二、文件4次出现“净地”关键词

“净地”是指政府已完成土地使用权回收和拆迁补偿工作的土地。

净地出让,意味着地方政府将出钱出人完成城中村的前期清理,包括解决潜在的钉子户问题,从而为后期开发提供无障碍的土地状态。

“拆整结合+净地出让”的策略,可以视为“棚改2.0”。

“棚改2.0” 涉及了更复杂的征地和土地出让环节,增加了项目的前期成本,这些成本最终会体现在土地价格上。

由于整个过程需要政府投入更多的资源和资金进行土地清理,因此城市核心区的房价还会进一步上升。

第三、重点提及了保障性住房

原文第(七)条:在项目经济可行、规划条件能够支撑的前提下,优先配置配售型保障性住房,并根据城中村原居住人口结构和住房需求合理配置一定规模的公共租赁住房和保障性租赁住房。鼓励将原农村集体经济组织继受单位及物业权利人富余的安置房以小户型为主单独设计、集中建设,并长期租赁用作保障性租赁住房。

优先配置配售型保障性住房,这在一定程度上保障了中低收入群体的居住需求。

城中村改造难免会带来地价、房价上涨等引发的不满情绪,而通过优先建设保障性住房可以缓解这些影响。

03

深圳楼市的春天来了?

城中村改造对深圳楼市的影响将是多方面的,但最直接的是两点:释放购买力和优化供给结构。

首先,城中村改造将产生大量拆迁户,这些人手握巨额补偿金,将成为新房市场的主力军。

上海东安一二村的例子已经证明,约1万多拆迁户就能让周边新房市场热度飙升。深圳也将如此。

其次,城中村改造不只是简单的拆除重建,而是通过科学规划,提供更加多元化的住房供给。从高端商品房到保障性住房,满足不同人群的需求。

更重要的是,城中村改造将为深圳这座土地极度稀缺的城市,提供难得的优质土地供应。

近两年来,深圳土地拍卖量明显减少,而随着市场情绪好转,新房去化速度却在加快,最新数据显示深圳新房去化周期已缩短至9个月左右。

这种趋势若持续下去,仅依靠常规土地拍卖,深圳未来几年极有可能面临住房供应短缺,甚至出现“无房可卖”的局面。

图片

这正是加速推进城中村改造的另一重要原因。作为寸土寸金的一线城市,深圳可开发的新增土地极为有限,城市发展主要依赖存量用地的二次开发。城中村改造恰好能够激活这些存量土地资源,为市场提供急需的住房供应。

对深圳众多年轻人而言,拥有一套价格合理的住房仍是刚需。与上海、北京等其他一线城市相比,深圳的住房供应量明显不足。

加大城中村改造力度,不仅能增加市场供应,还能通过配售型保障性住房的方式,为年轻人提供更多可负担的住房选择。

对原村民而言,拆迁后他们或获得回迁房,或接受货币补偿。接受货币补偿的村民很可能会重新进入房地产市场购房,这就形成了一个需求与供应相互促进的良性循环,既活跃了市场,又解决了住房问题。

深圳城中村改造的加速推进,不仅是一场城市更新,更是一剂针对楼市的“强心剂”。

通过这种类似“定向QE”的方式,政府实际上在向楼市注入新的流动性,创造新的购买力。

 
特别提示:本信息由相关用户自行提供,真实性未证实,仅供参考。请谨慎采用,风险自负。

举报收藏 0打赏 0评论 0
 
更多>同类最新资讯
0相关评论

相关文章
最新文章
推荐文章
推荐图文
最新资讯
点击排行
{
网站首页  |  关于我们  |  联系方式  |  使用协议  |  隐私政策  |  版权隐私  |  网站地图  |  排名推广  |  广告服务  |  积分换礼  |  网站留言  |  RSS订阅  |  违规举报  |  鄂ICP备2020018471号